Remote control of a model vehicle by using two Android-powered mobile phones
More Info: http://androidrccar.sven.to/
- Android Software
- (Each directory is an Eclipse Project)
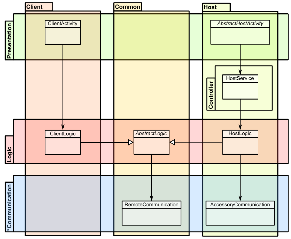
- AndroidRCCar.Client/
- Client Software -- The "Remote Controller"
- AndroidRCCar.Host/
- Host Software for the device on the car
- AndroidRCCar.Common/
- Shared Library for Host and Client
- AndroidRCCar.Common.Test/, ...
- AndroidRCCar.Host.Test, ...
- AndroidRCCar.Client.Test/, ...
- and AndroidRCCar.Test/
- Unit Tests
- AndroidRCCar.Arduino.Test/
- For testing the Microcontroller Software
- RtspCamera/
- Video-Streaming Library
- See https://github.com/spex66/RTSP-Camera-for-Android
- _APK/
- Binaries
- Microcontroller Software
- AndroidRCCar.Arduino/AndriodRCCarSketch/
- The Arduino Sketch -- "The main function"
- AndroidRCCar.Arduino/AndriodRCCar/
- Implements the communication protocol between µController and car
- Library (Link or copy to library/ in your Android IDE installation)
- AndroidRCCar.Arduino/AndroidRCReferenceCar/
- Specific implementation for the car shown in the picture
- Extends AndroidRCCarCommunication from AndriodRCCar/
- Library (Link or copy to library/ in your Android IDE installation)
- ADKArduinoLibs/
- Fixed ADK-Libraries
- From: http://developer.android.com/tools/adk/adk.html
- (Link or copy to library/ in your Android IDE installation)
- See also: Class Diagram
- AndroidRCCar.Arduino/AndriodRCCarSketch/
- An Arduino ADK board
- like this: http://arduino.cc/en/Main/ArduinoBoardADK
- A motor driver
- like this: http://www.adafruit.com/products/81
- Some robotic platform and motors
- Two Android devices
- Android 2.3.3 or newer
- The host needs ADK support
- Link or copy these libraries to library/ in your Android IDE installation:
- Implement the abstract class AndroidRCCarCommunication
- See AndroidRCCar.Arduino/AndroidRCReferenceCar/ for an example implementation
- And AndroidRCCar.Arduino/AndriodRCCarSketch/ for an example sketch
- Compile and Upload
- You can test your software with the AndroidRCCar.Arduino.Test Android Application
- Note: The test suite is optimized for the reference car. So if you have other features configured as there, the command GET_FEATURES will fail, as example
- The test suite is located here AndroidRCCar.Arduino.Test/res/raw/test_suite
- You can test your software with the AndroidRCCar.Arduino.Test Android Application
- The protocol is documented here:
- Note: There are precompiled binaries in _APK/
- Import the Eclipse projectes:
- [AndroidRCCar.Client/][AndroidRCCar.Client/]
- AndroidRCCar.Host/
- AndroidRCCar.Common/
- RtspCamera/
- and the *.Test projects (optional)
- See source code documentation for further information
- Have fun!
System Design:
Android-App Design:
For mor diagrams see: /_SoftwareDesign/




